首页
机构概况
中心简介
组织架构
院长寄语
学术委员会
智库专家
学术顾问
首席科学家
首席专家
首席研究员
研究员
副研究员
智库动态
决策咨询
重要决策
法治新闻
精品文库
媒体聚焦
学科建设
研究方向
课程设置
学科点建设
评价模式
科学研究
研究领域
课题管理
项目管理
研究成果
人才培养
研究生培养
师资队伍
精品课程
治理文萃
合作交流
战略合作
学术交流
English
后台管理
滚动新闻:
第五届“徐汉明社会治理法学教育基金”奖学金名单公示
关于开展2024年度“徐汉明社会治理法学教育基金”奖学金评选工作的通知
2023年度“法治中国大讲堂”课程 圆满结束
网站首页
机构概况
中心简介
组织架构
院长寄语
学术委员会
智库专家
学术顾问
首席科学家
首席专家
首席研究员
研究员
副研究员
智库动态
决策咨询
重要决策
法治新闻
精品文库
媒体聚焦
学科建设
研究方向
课程设置
学科点建设
评价模式
科学研究
研究领域
课题管理
项目管理
研究成果
人才培养
研究生培养
师资队伍
精品课程
治理文萃
合作交流
战略合作
学术交流
English
后台管理
合作交流
战略合作
学术交流
智库专家
齐文远
中南财经政法大学原党委副书记、教授、博士生导师
徐汉明
中南财经政法大学法治发展与司法改革研究中心主任,湖北法治发展战略研究院院长,教授、博士生导师
张文显
现任中国法学会党组成员、学术委员会主任
首席专家工作室
社会治理法治研究工作室
基本公共服务保障法治研究工作室
公共安全法治保障研究工作室
网络社会治理法研究工作室
法治评估研究工作室
司法体制改革研究工作室
铸牢中华民族共同体意识研究工作室
法治人才教育培养研究工作室
精品文库
习近平社会治理关于法治的重要论述研究
论作为基本权利的家庭教育权
中国法律职业共同体行为规范
亚洲宪法中平等权规范的社会性别分析
论中央管理香港特别行政区的权力
关注我们
当前位置:
首页
>
合作交流
>
战略合作
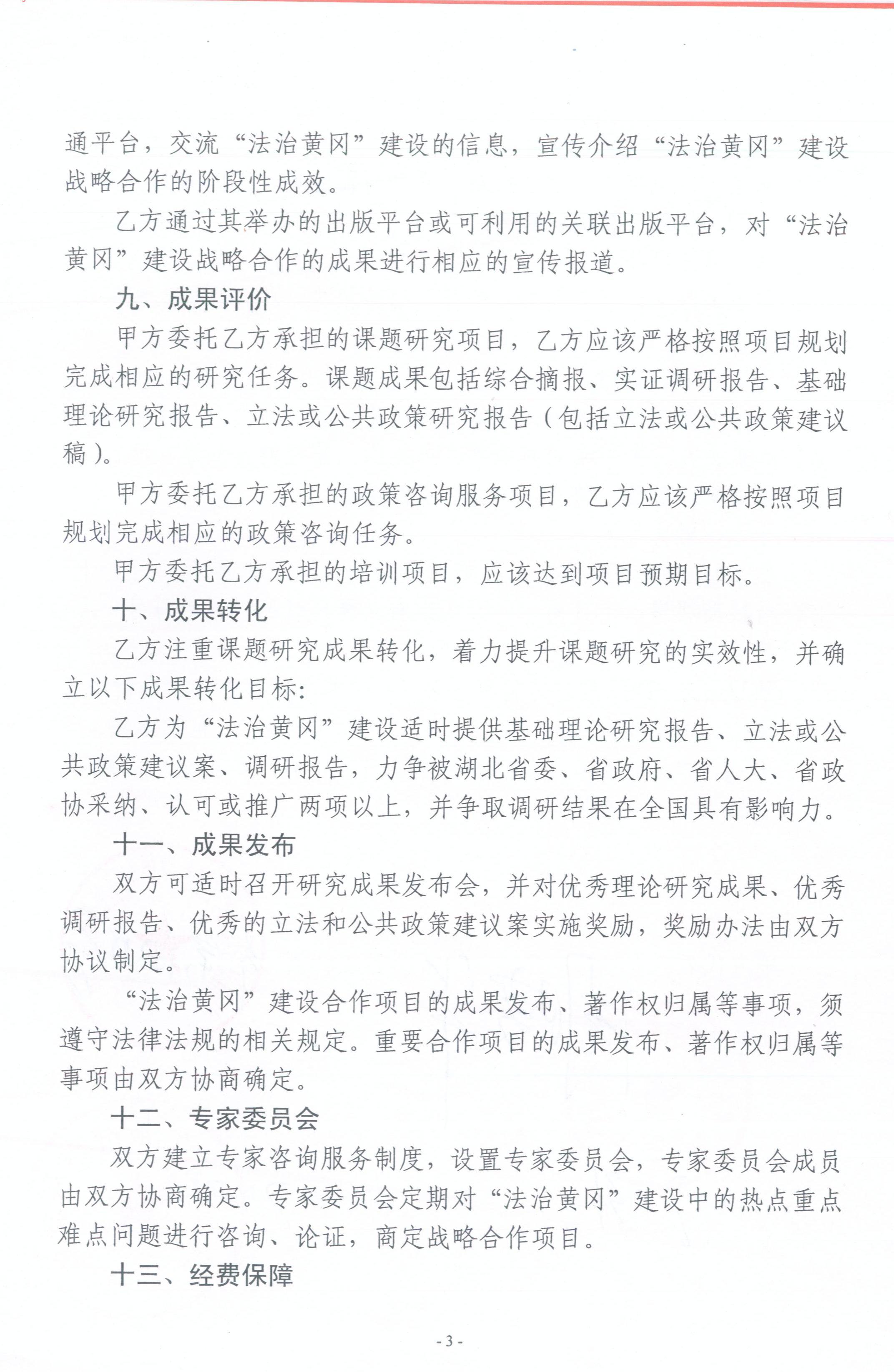
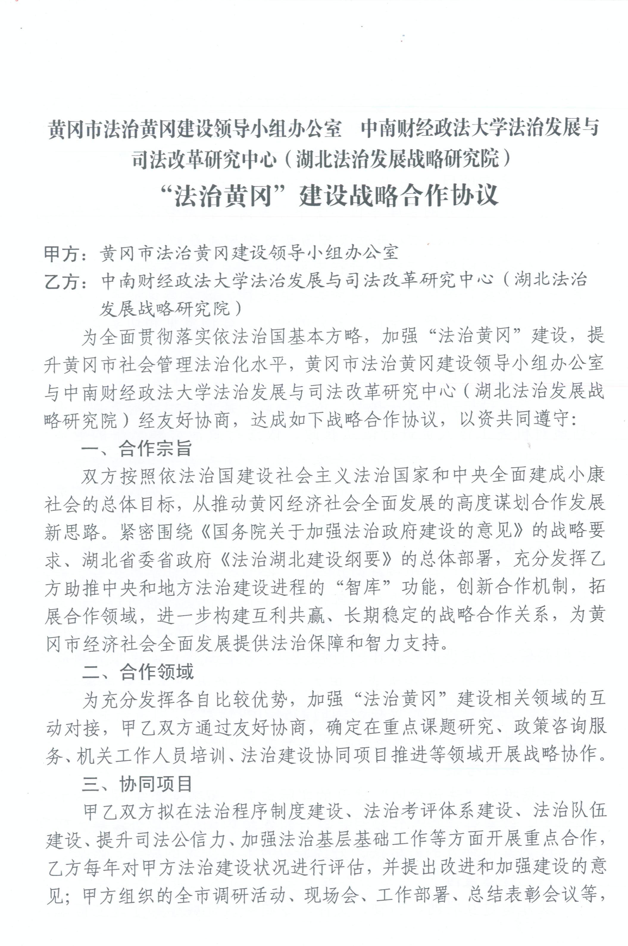
“法治黄冈”建设战略合作协议
发布时间:2014年09月19日
发布者:
点击次数:11860次
上一篇:
连线国际智识 拓展全球视野
下一篇:
徐汉明教授应邀率代表团赴东南亚国家考察调研,助推“一带一路”倡议法治保障,并分别签署合作协议
map